活码-区域活码
2140 字
| 6 分钟
什么是区域活码
- 区域活码可以自动识别客户实时地理位置,客户扫码可添加距离就近的门店、或者同一区域内的门店群或门店员工,适用于线下门店拉新场景;
- 品牌运营(超级管理员)、门店店长(分级管理员)可以根据门店业务特性,创建多个区域活码,在门店不同渠道投放进行拉新引流;
- 支持个性化设置区域活码背景图和引导图元素,物料设计更轻松,也可以获取短链接进行在线投放。
功能规则
扫描区域活码后,有以下3种展示规则,企业可以根据门店活动性质:
- 展示客户所在城市内,X公里范围内最近的一家门店,适用于门店同城拉新获客、地级市营销活动场景;
- 展示客户所在省份内,X公里范围内最近的一家门店,适用于大区内拉新获客场景;
- 展示客户所在直线距离内,X公里范围内最近的一家门店,适用于不区分行政区域、跨区域营销场景;
管理门店活码:1个区域活码支持关联同省市、或者跨省市的多个门店活码;
旧版本「区域活码」数据归档至「历史区域活码」,新增门店数据会自动同步到历史区域活码。
关联功能设置
使用流程
1. 创建区域活码
管理员在PC后台,点击「客户营销-加群-区域活码」,点击「新建区域活码」
填写「基本信息」、「扫码展示设置」、「个性化设置」及「更多设置」,点击下一步
●活码名称(必填):不超过30个字符,不支持输入特殊字符 ●活码头像:支持从本地上传和素材库选择 ●扫码设置:
- 服务区域:支持按所在城市、所在省份、直线距离进行选择
- 距离:仅支持整数,默认为50公里,最大9999公里,最小1公里
- 门店切换:支持3种设置,切换所在地区门店、切换任意门店、不支持切换; ●个性化设置:区域活码物料支持自定义背景图和引导图配置,可从本地上传或从素材库选择; ●备用员工:添加备用员工的员工活码后,当正常打开添加门店员工时,或加入门店群页面失效、门店关联的客户群活码失效、员工活码失效时及客户定位在门店服务范围外时,客户可扫码添加指定员工;
- 在门店设置页,点击「选择门店」,选择已配置门店活码的门店(参考[门店活码] https://help.wshoto.com/index.html#/mdgl_mdhm/)
- 不支持选择未配置门店活码的门店
- 关联门店后,支持单个或批量移除门店,确认无误后,点击「保存」即可成功创建区域活码

- 创建成功后,可返回查看该活码详情,或前往推广使用
2. 查看和管理区域活码
- 在区域活码列表,可按活码名称、创建人和使用门店进行查询;支持对单个区域活码进行下载、推广、编辑和复制;支持导出和下载区域活码列表,最多支持下载200个区域活码二维码

- 点击单个区域活码查看该区域活码详情,可在详情页进行推广、查看下载二维码,支持编辑活码设置和门店设置;
3. 历史区域活码
查看和管理历史区域活码
- 管理员/负责人在PC后台点击「客户营销-区域活码-查看历史区域活码」,可查看历史区域活码详情

- 支持下载历史区域活码的二维码或复制短链;点击「详情」可查看历史区域活码设置并进行修改;
修改客户扫码页面:「默认」页面样式可对引导语进行设置;「海报」页面样式可对扫码海报进行设置
修改门店范围:可对门店有效范围、超出范围提示语及备用客服进行设置 ○门店有效范围:1- ○门店客服:当客户所在位置不在门店有效范围内、或配置的客户群二维码过期、客户群满人等异常状态时,可扫码联系门店客服
- 在区域活码列表,支持按门店名称和配置状态进行查询;

- 点击「前往门店管理」,可新建门店或对现有门店进行配置

- 在历史区域活码的统计分析页,可查看历史区域活码的数据概况及趋势图;支持按不同日期、区域和门店进行查询

- 在区域活码列表点击单个门店,可查看该门店配置活码的统计分析;点击「门店活码配置」可修改门店配置
配置历史区域活码的门店活码
- 管理员/负责人在历史区域活码列表,点击「添加/修改」可对门店活码进行配置

- 「待配置」状态的门店:点击「添加」进行门店活码配置,可选择「扫码加入门店群聊」或「扫码添加门店员工」
- 扫码加入门店群聊:
○根据客户所在位置,显示最近门店群活码或群聊扫码入群
○支持选择客户群活码/识客群码
○添加活码后,门店默认启用状态
○支持选择多个群码,可对群码进行删除和排序操作

- 扫码添加门店员工: ○根据客户所在位置,显示最近门店员工活码添加好友 ○最多选择1个员工活码(建议选择多人员工活码进行分流) ○支持删除和修改
3. 「已配置」状态的门店:点击「修改」,可对该门店活码配置进行修改
- 「已停用」状态的门店:点击「修改」可以重新配置该门店活码并重新启用该门店
常见问题
Q:区域活码门店距离取值范围是?
A: 默认为50公里,最小1公里,最大9999公里,仅支持填写正整数;
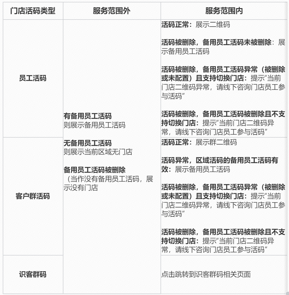
Q:区域活码门店展示规则?
●根据活码功能、服务区内/外、活码状态展示不同数据:


